背景
工作中遇到项目使用Disruptor做消息队列,对你没看错,不是Kafka,也不是rabbitmq;Disruptor有个最大的优点就是快,还有一点它是开源的哦,下面做个简单的记录。
介绍
Disruptor是英国外汇交易公司LMAX开发的一个高性能队列,研发的初衷是解决内存队列的延迟问题(在性能测试中发现竟然与I/O操作处于同样的数量级)。基于 Disruptor 开发的系统单线程能支撑每秒 600 万订单,2010 年在 QCon 演讲后,获得了业界关注。
Disruptor是一个开源的Java框架,它被设计用于在生产者—消费者(producer-consumer problem,简称PCP)问题上获得尽量高的吞吐量(TPS)和尽量低的延迟。
- 从功能上来看,
Disruptor 是实现了”队列”的功能,而且是一个有界队列。那么它的应用场景自然就是”生产者-消费者”模型的应用场合了。
Disruptor是LMAX在线交易平台的关键组成部分,LMAX平台使用该框架对订单处理速度能达到600万TPS,除金融领域之外,其他一般的应用中都可以用到Disruptor,它可以带来显著的性能提升。
- 其实
Disruptor与其说是一个框架,不如说是一种设计思路,这个设计思路对于存在“并发、缓冲区、生产者—消费者模型、事务处理”这些元素的程序来说,Disruptor提出了一种大幅提升性能(TPS)的方案。
- Disruptor的github主页:
https://github.com/LMAX-Exchange/disruptor
核心概念
先从了解Disruptor 的核心概念开始,来了解它是如何运作的。下面介绍的概念模型,既是领域对象,也是映射到代码实现上的核心对象。
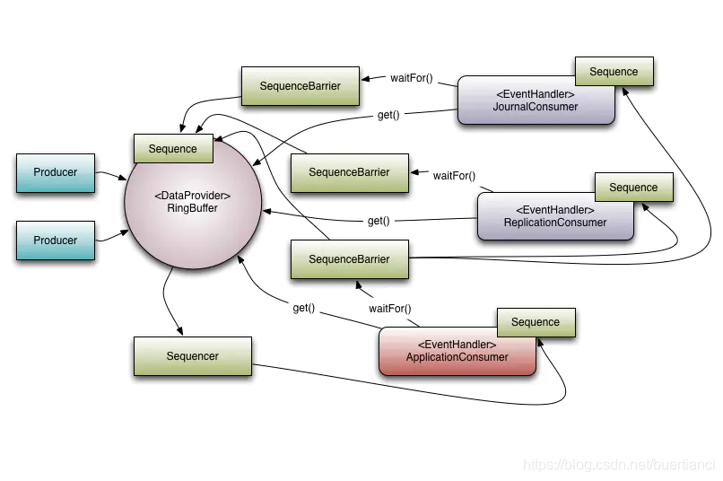
Ring Buffer
如其名,环形的缓冲区。曾经RingBuffer是Disruptor 中的最主要的对象,但从3.0版本开始,其职责被简化为仅仅负责对通过 Disruptor进行交换的数据(事件)进行存储和更新。在一些更高级的应用场景中,Ring Buffer可以由用户的自定义实现来完全替代。
Sequence Disruptor
通过顺序递增的序号来编号管理通过其进行交换的数据(事件),对数据(事件)的处理过程总是沿着序号逐个递增处理。一个Sequence 用于跟踪标识某个特定的事件处理者( RingBuffer/Consumer )的处理进度。虽然一个AtomicLong也可以用于标识进度,但定义Sequence 来负责该问题还有另一个目的,那就是防止不同的Sequence 之间的CPU缓存伪共享(Flase Sharing)问题。
注:这是Disruptor 实现高性能的关键点之一,网上关于伪共享问题的介绍已经汗牛充栋,在此不再赘述。
Sequencer
Sequencer是Disruptor的真正核心。此接口有两个实现类 SingleProducerSequencer、MultiProducerSequencer ,它们定义在生产者和消费者之间快速、正确地传递数据的并发算法。
Sequence Barrier
用于保持对RingBuffer的main published Sequence 和Consumer依赖的其它Consumer的Sequence的引用。Sequence Barrier 还定义了决定Consumer是否还有可处理的事件的逻辑。
Wait Strategy
定义Consumer如何进行等待下一个事件的策略。
注:Disruptor定义了多种不同的策略,针对不同的场景,提供了不一样的性能表现
Event
在Disruptor的语义中,生产者和消费者之间进行交换的数据被称为事件(Event)。它不是一个被Disruptor定义的特定类型,而是由Disruptor 的使用者定义并指定。
EventProcessor
EventProcessor持有特定消费者(Consumer)的 Sequence,并提供用于调用事件处理实现的事件循环(Event Loop)。
EventHandler
Disruptor定义的事件处理接口,由用户实现,用于处理事件,是Consumer 的真正实现。
Producer
即生产者,只是泛指调用Disruptor发布事件的用户代码,Disruptor 没有定义特定接口或类型。

案例
通过下面8个步骤,将Disruptor Get回家
<dependency> <groupId>com.lmax</groupId> <artifactId>disruptor</artifactId> <version>3.4.4</version> </dependency>
|
@Data public class MessageModel { private String message; }
|
public class HelloEventFactory implements EventFactory<MessageModel> { @Override public MessageModel newInstance() { return new MessageModel(); } }
|
@Slf4j public class HelloEventHandler implements EventHandler<MessageModel> { @Override public void onEvent(MessageModel event, long sequence, boolean endOfBatch) { try { Thread.sleep(1000); log.info("消费者处理消息开始"); if (event != null) { log.info("消费者消费的信息是:{}",event); } } catch (Exception e) { log.info("消费者处理消息失败"); } log.info("消费者处理消息结束"); } }
|
@Component public class BeanManager implements ApplicationContextAware {
private static ApplicationContext applicationContext = null;
@Override public void setApplicationContext(ApplicationContext applicationContext) throws BeansException { this.applicationContext = applicationContext; }
public static ApplicationContext getApplicationContext() { return applicationContext; }
public static Object getBean(String name) { return applicationContext.getBean(name); }
public static <T> T getBean(Class<T> clazz) { return applicationContext.getBean(clazz); } }
|
@Configuration public class MQManager {
@Bean("messageModel") public RingBuffer<MessageModel> messageModelRingBuffer() { ExecutorService executor = Executors.newFixedThreadPool(2);
HelloEventFactory factory = new HelloEventFactory();
int bufferSize = 1024 * 256;
Disruptor<MessageModel> disruptor = new Disruptor<>(factory, bufferSize, executor, ProducerType.SINGLE, new BlockingWaitStrategy());
disruptor.handleEventsWith(new HelloEventHandler());
disruptor.start();
RingBuffer<MessageModel> ringBuffer = disruptor.getRingBuffer();
return ringBuffer; }
|
public interface DisruptorMqService {
void sayHelloMq(String message); }
@Slf4j @Component @Service public class DisruptorMqServiceImpl implements DisruptorMqService {
@Autowired private RingBuffer<MessageModel> messageModelRingBuffer;
@Override public void sayHelloMq(String message) { log.info("record the message: {}",message); long sequence = messageModelRingBuffer.next(); try { MessageModel event = messageModelRingBuffer.get(sequence); event.setMessage(message); log.info("往消息队列中添加消息:{}", event); } catch (Exception e) { log.error("failed to add event to messageModelRingBuffer for : e = {},{}",e,e.getMessage()); } finally { messageModelRingBuffer.publish(sequence); } } }
|
@Slf4j @RunWith(SpringRunner.class) @SpringBootTest(classes = DemoApplication.class) public class DemoApplicationTests {
@Autowired private DisruptorMqService disruptorMqService;
@Test public void sayHelloMqTest() throws Exception{ disruptorMqService.sayHelloMq("消息到了,Hello world!"); log.info("消息队列已发送完毕"); Thread.sleep(2000); } }
|
测试运行结果
2020-04-05 14:31:18.543 INFO 7274 --- [ main] c.e.u.d.d.s.Impl.DisruptorMqServiceImpl : record the message: 消息到了,Hello world! 2020-04-05 14:31:18.545 INFO 7274 --- [ main] c.e.u.d.d.s.Impl.DisruptorMqServiceImpl : 往消息队列中添加消息:MessageModel(message=消息到了,Hello world!) 2020-04-05 14:31:18.545 INFO 7274 --- [ main] c.e.utils.demo.DemoApplicationTests : 消息队列已发送完毕 2020-04-05 14:31:19.547 INFO 7274 --- [pool-1-thread-1] c.e.u.d.disrupMq.mq.HelloEventHandler : 消费者处理消息开始 2020-04-05 14:31:19.547 INFO 7274 --- [pool-1-thread-1] c.e.u.d.disrupMq.mq.HelloEventHandler : 消费者消费的信息是:MessageModel(message=消息到了,Hello world!) 2020-04-05 14:31:19.547 INFO 7274 --- [pool-1-thread-1] c.e.u.d.disrupMq.mq.HelloEventHandler : 消费者处理消息结束
|
总结
其实生成者 -> 消费者 模式是很常见的,通过一些消息队列也可以轻松做到上述的效果。不同的地方在于,Disruptor是在内存中以队列的方式去实现的,而且是无锁的。这也是 Disruptor 为什么高效的原因。
来源:blog.csdn.net/buertianci/article/details/105327031